能源→化肥→农产品,一条被低估的涨价链条
<
为什么化肥开始涨价?主要有以下几层原因
第一层:能源涨价直接推高成本
很多人知道,化肥的生产高度依赖天然气和石油。能源价格一涨,化肥成本自然跟着涨。下面这张图来自联合国贸发会议(UNCTAD),展示了1990年至今天然气价格与氮肥价格的联动趋势——二者高度正相关。

但这只是表层。
更深层的原因,可能很多人不知道:能源有战略储备、有协调机制,但化肥什么都没有。
第二层:霍尔木兹海峡:全球化肥供应链的“命门”
化肥重度依赖当下的贸易流。一旦运输路径被切断,结果不是成本抬高,而是供给本身消失。而霍尔木兹海峡,正是这条路径上最脆弱的一环。
全球最大的氮肥生产中心,高度集中在波斯湾,通过霍尔木兹海峡运往全球。除此之外,该海峡还承载着全球约三分之一的海运化肥贸易。封锁之后,直接或间接受冲突影响的出口国,占全球:尿素出口;氨出口约30%;硫磺贸易近一半。
海峡一封,这条路径几乎被堵死。
还有更糟糕的。
第三层:各国纷纷限制出口,供给进一步收缩
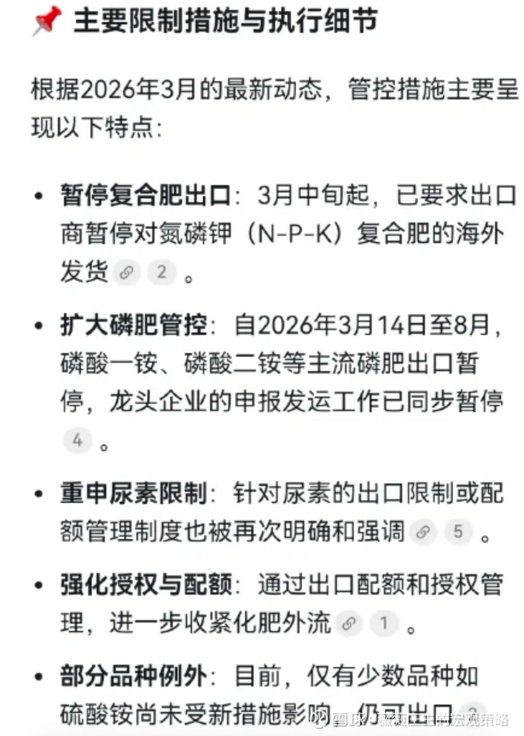
由于原料成本上升叠加供应紧张,全球各大化肥出口国开始纷纷限制出口。以我国为例,早在3月中旬就开始对化肥实施出口管制,目的是优先保障国内供应。

三条逻辑线同时收紧,化肥价格跳涨,也就不足为奇了。
二、农业输不起时间:春耕窗口,不可逆转
以上还只是供给端的问题。更关键的是,眼下正是北半球春耕的关键期。能源市场和股市或许可以慢慢等谈判恢复,但农业等不起。
播种、追肥,由温度、光照和生长周期锁定,无法延后。7月到港的尿素,替代不了5月该完成的追肥。
我们可以做一个简单的情景推演:
短期缓和(冲突1-2周内结束):化肥价格可能仅为短期脉冲,影响相对有限,可以弥补;
延续1-3个月:全球化肥缺口进一步扩大,北半球主要粮食产区可能遭遇减产,粮价大幅上行,甚至可能冲击上一轮历史高位,全球通胀升温。
局势进一步升级:农业体系错过春耕和追肥窗口,造成的土壤养分大幅透支,作物绝收到来的全球库存缺口可能需要一个完整农业周期或者数年才能恢复。这可能导致全球通胀失控,发展中国家粮食安全危机加剧。
如果把视角再往外放一点,就会发现:能源→化肥→农业,只是这场全球供应链重构中的一个切入口。类似的传导逻辑,还会出现在多个看似无关的领域。文章篇幅有限,这里就不深入展开了。感兴趣的朋友,可以查看我在庄园3月23日发表的文章。
写到这里,我想起《农产品市场周期》中的一句话:“粮食的短缺,从来不是一天形成的,而是无数个被忽视的信号,在同一时刻汇合。”
现在,霍尔木兹海峡封了,化肥涨了,春耕窗口正在一点点关闭。链条上的每一个齿轮,都在缓慢而坚定地转动。
对于只盯着眼前涨跌的人,这些信号可能只是新闻标题;对于看懂周期的人,这些信号意味着:下一个传导节点,正在被触发。
你是选择继续等待,还是愿意提前沿着链条,找到自己的位置?
欢迎在评论区留下你的判断。
免责声明:
本文内容仅为作者个人观点和策略分享,不构成任何投资建议或决策依据。
投资者应根据自身的投资周期、风险承受能力、家庭财富状况等进行独立判断和决策。
#创业板指刷新2015年6月以来新高!# #游戏板块反弹,吉比特涨停# $贵金属(BK0069)$ $黄金(BK1473)$ $沪深300(CSI000300)$
本话题在雪球有4条讨论,点击查看。
雪球是一个投资者的社交网络,聪明的投资者都在这里。
点击下载雪球手机客户端 http://xueqiu.com/xz]]>
#能源化肥农产品一条被低估的涨价链条