每周市场估值参考&留言回复-2026/03/15
<
Hello 大家好呀,新一周的市场估值参考奉上~本周红利的表现比较强势,A股主流红利指数本周的涨幅基本都在1%+,整体看表格中的数据变化没有什么值得特别关注的,各位躺平收息和做资产配置的朋友又度过了平平无奇的一周~
接下来我们直接快进到喜闻乐见的留言回复环节:
1、留言:大佬,我是02的男生,大学毕业半年多了,攒了15w的本金,现在想进行投资理财,能给一些建议吗,我上周一开始进入了a股市场,买了一些etf。
回复:从留言可以看出来这是一个被牛市所吸引的新人,本金比较少,也没有什么投资经验,但是愿意听取“大v”的意见,躺师傅作为一路走过来的资深“老韭菜”,也给一些被本次牛市吸引来的“嫩韭”提些建议:
(1)做好本职工作,不要将过多的精力花在寻找所谓的“投资机会”上,并尽快积攒本金;
(2)投资什么时候都不会晚,但是要学习优先,躺师傅个人的建议是将《聪明的投资者》反复的读几遍;
(3)独立思考,尽量不要向陌生人寻求投资上的建议,尤其是所谓的“大v”,“大v”可是日入斗金的存在,怎么有空手把手教你投资。
从历史经验来看,牛市才是投资者亏损的重要原因,A股素有“一赚二平七分亏”的传统,市场上散户的对手是GJD、机构、外资、大户、游资,一波牛市过后在山顶接盘的绝对不会是这些资金,普通人真的很难在这种环境中突围,除非你的投资思路和这些资金一致。
2、留言:请问现在建仓中证红利和红利低波合适吗?
回复:躺师傅最不喜欢回复的就是这些买卖的具体问题了,每个人的风险偏好都是不一样的,躺师傅的工作自由现金流稳定且充沛,资金都是些超长线资金,躺师傅能买不代表普通投资者也能买,躺师傅经历过多轮极端行情,早就练成了超然物外的混子心态,躺师傅能接受30%到50%的回撤不代表普通投资者也能经受,所以躺师傅这两年一直都不太愿意公开自己的持仓,就是怕这两年入场的新手小白盲目跟从。
我还是建议普通投资者独立思考、自主决策,大v的理念可以听可以学,但大v并不对你的投资负责,每个人都是自己资产的第一责任人。
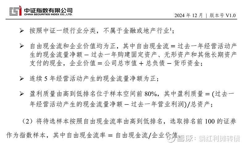
3、留言:(1)现金流指数市盈率是不是已经处于顶位了,涨得太好了啦。还是说单独看市盈率不是那么重要,小白无脑定投能行不?
(2)现金流指数为什么b+?是因为它没有经历长时间认证吗?美国的现金流指数已经很久了,是否有参考意义?
回复:近一年来现金流指数的表现非常强势,所以近期关于现金流指数的留言就多了起来,实际上躺师傅的资深粉丝基本都见识过这种情况,去年红利强势时粉丝给躺师傅安利红利投资价值的景象还历历在目,随后发生的事情大家也都知道了……
关于现金流指数,躺师傅也聊两个方面的内容:
(1)躺师傅非常认可现金流的理念,但是对现金流指数本身是包有些许怀疑态度的,这主要来自于两个方面:

一是现金流指数是比较新的指数,没有经过市场的长期检验,而且指数将金融地产排除在外,这是否有过度拟合的嫌疑?

二是指数用现金流率选股,但是却用现金流加权,是否会导致现金流率不高但是现金流总额较大的大盘股权重过大?而且企业的自由现金流波动幅度是要远大于净利润变动的,叠加季度调样的调样方式后是否会导致指数的内在稳定性被大幅削弱?
(2)当前市场对现金流的追捧基本是来源于“涨的好”,但是对真正的投资者而言,“涨的好”和投资价值很多时候是成反比例的,躺师傅在去年的《现金流指数的股息率正在逼近红利(2025.07.13)》一文中曾经向大家安利过现金流指数的投资价值,彼时中证现金流指数的股息率接近4.50%:

我记得当时挺多朋友都给躺师傅提示现金流指数的各种风险,结果现在指数大涨后股息率只有3.2%的时候大家又给躺师傅安利现金流指数的各种好,有时候躺师傅真的怀疑这两拨人是一伙的,目的就是给躺师傅挖坑……
就当前而言,躺师傅认为现金流指数的性价比是不如红利的,且持有价值远大于买入价值。
4、留言:也就是说沪深300过不了多久就要一直跌了是吧?
回复:这是一个非常理想化的答案,可能有些朋友会认为沪深300指数当前估值达到了过去十年的80%+就意味着离下跌不远了,实际上这种想法是非常错误的:
一是估值高并不等于马上下跌,只能说投资性价比在下降,实际上一类资产在估值高位时估值还可能进一步突破高点,同样,在低位时也可能进一步突破低点,毕竟历史就是用来打破的,但总的来说对宽基指数而言,估值越高意味着风险越高,但风险并不一定会通过下跌马上释放,也可能通过横盘滞涨的方式慢慢释放。
二是虽然沪深300指数市盈率估值历史分位较高,但是市净率分位尚未达到泡沫,而且2.6%+的股息率也要大幅高于1.8%+的十年期国债收益率,躺师傅并不认为沪深300指数当前出现了比较大的泡沫,周报里给沪深300的投资评级是在B级到C级之间,即有还过得去的持有价值且持有价值远大于买入价值。
5、留言:等个10%的大幅回调的时机真难,过完年到现在一直观察红利低波也没个好时机,现在打算躺师傅评分A级的每月拿出一点闲钱每月定投,然后等跌的时候再多投点。
回复:这个留言一看就知道是老粉了,思路和躺师傅的理念基本一致:
(1)优质产品:红利低波是一只久经市场考验的老牌红利指数,虽然躺师傅经常批评红利低波指数没有行业权重上限限制,但实际上红利低波在躺师傅心中至少是T1级别的好资产,普通人长期投资红利低波算是一个非常不错的选择。
(2)正确理念:对红利而言,回调买入的效果要远好于追高买入,只要股息率足够高,闲钱慢慢买入或者价格到位后追加投资都是没问题的。
(3)保持耐心:A股最不缺的就是买入机会,正常情况下市场每年都会提供一到两次不错的中等级别买入机会,每三年左右都会提供一次大级别的买入机会,平常安心持有并囤积现金类资产,出机会时加大买入力度即可。
大家在评论区的留言可能不会及时回复,但是对于其中一些大家感兴趣的问题躺师傅会在每周估值贴集中回复,大家用点赞把有价值的问题送上热评就行了~好了,以上就是今天的全部内容了,感兴趣的话就转评赞支持一波吧~
风险提示:
本文所提到的观点和数据仅代表个人的意见,所涉及标的不作推荐,据此买卖,风险自负。$中证红利ETF(SH515080)$ $红利指数(SH000015)$ $中证红利(SH000922)$
本话题在雪球有48条讨论,点击查看。
雪球是一个投资者的社交网络,聪明的投资者都在这里。
点击下载雪球手机客户端 http://xueqiu.com/xz]]>
#每周市场估值参考amp留言回复20260315